公益宝医疗救助平台
慈善沂南微信公众号
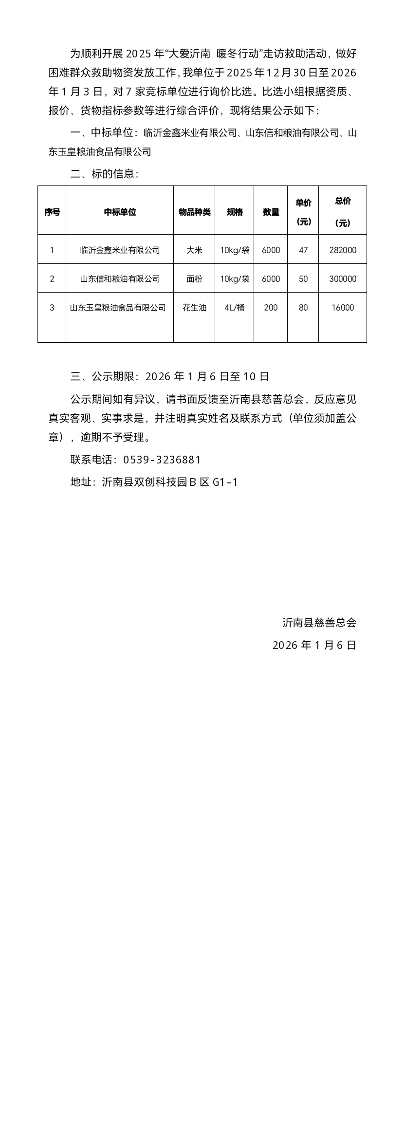
2026-01-06 12:18:13
来源:本站

1.现金捐赠:办公地址:山东省临沂市沂南县双创科技园B区G1-1 邮编:276300
2.银行转账捐赠:户名:沂南县慈善总会
账号:818670101421056000
开户行:临商银行沂南支行
备注:请注明捐款用途
联系电话:财务部:3236958 募捐部:3236880 救助部:3236883
Copyright Right 2021 沂南县慈善总会 鲁ICP备19042957号-1
技术支持:镕新科技